Skip to content
021-787-0451
fikomup@univpancasila.ac.id
Facebook
Youtube
Linkedin
Tiktok
Instagram
Whatsapp
Home
Tentang
Sejarah
Visi, Misi, dan Tujuan
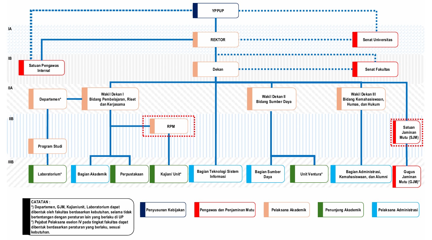
Organisasi
Struktur
Pimpinan
Tenaga Kependidikan
Data Kinerja
PKKMB
Sarana dan Prasarana
Program Studi
S1 Ilmu Komunikasi
Visi dan Misi
Matakuliah
Dokumen Kurikulum
Panduan MBKM
Dosen
CPL
S2 Media dan Komunikasi
Visi dan Misi
Matakuliah
Dosen
Prospek Lulusan
Penelitian dan Publikasi
UPPM
Jurnal
Jurnal Coverage
Jurnal Publish
Jurnal Envicomm
Kemahasiswan dan Alumni
Layanan
Formulir Layanan Akademik
Bimbingan & Konseling
Beasiswa
Karir dan Kewirausahaan
Layanan Kesehatan
Kelembagaan
Tracer Study
Pusat Kajian
Cosdev
Kerjasama
Jaminan Mutu
LPM
Satuan Jaminan Mutu
Pendaftaran
PMB
Admission
X
Struktur